Главное Авторские колонки Вакансии Вопросы
2 462 8 В избр. Сохранено
Авторизуйтесь
Вход с паролем

Как мы повысили конверсию в десять раз

Собрав данные аналитики по конверсии посетителей сервиса, мы ужаснулись - сервис теряет клиентов на ровном месте. Проанализировав данные и предприняв необходимые изменения, коэффициент конверсии был значительно увеличен.
Мнение автора может не совпадать с мнением редакции

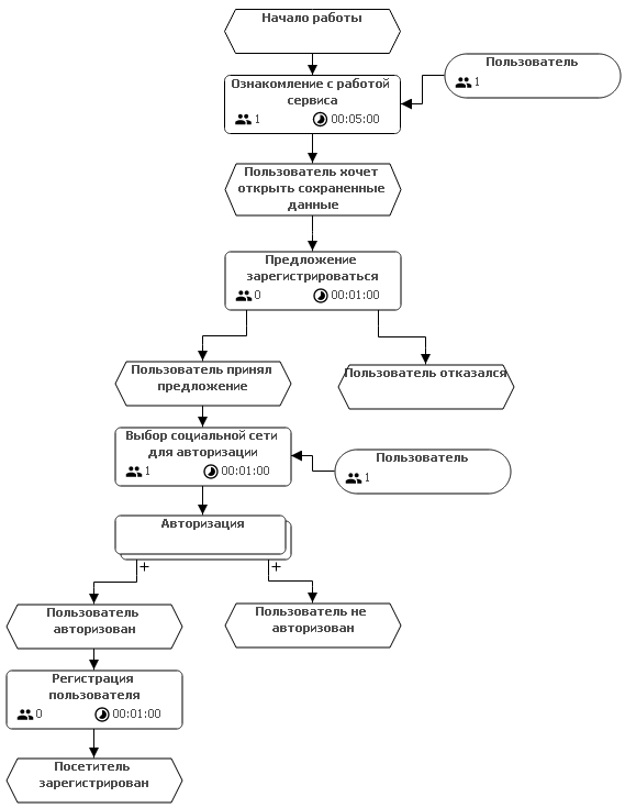
Анализ процедуры регистрации "как есть"

У нас одностраничное бизнес-приложение, поэтому для аналитики поведения пользователей поставили событийную систему mixpanel.com. Результаты в первые недели анализа показали следующую воронку конверсии посетителей в регистрации:

Первое событие - Сервис предложил зарегистрироваться, второе - пользователь начал процедуру регистрации и последнее - пользователь успешно зарегистрирован на сервисе.

Коэффициент конвертации составлял 2,53%

Такой показатель означает либо ошибку в сборе данных, либо абсолютное неприятие посетителями сервиса мысли о возможности регистрации на таком сайте. Процедура регистрации выглядела следующим образом:

Пользователю перед открытием своей сохраненной модели бизнес-процесса предлагалось зарегистрироваться путем авторизации в один клик через одну из нескольких социальных сетей. Не самая сложная процедура, игра в А/Б с текстом и кнопкой предложения, а так же увеличение числа доступных соцсетей в лучшем случае повысило бы конверсию этой процедуры до 5-6%. Такой коэффициент тоже не приемлем для бесплатного сервиса с упрощенной регистрацией. Поэтому мы не будем тратить ресурсы на микрооптимизации, а задумаемся о кардинальной смене схемы регистрации.

Разработка процедуры регистрации "как надо"

Определимся сначала с целями оптимизации. Нам важно в порядке приоритетов чтобы:

  1. Пользователь вернулся
  2. Пользователь сохранил у нас свои данные
  3. Пользователь зарегистрировался

Первые два пункта прямо взаимосвязаны, неплохо было бы связать и регистрацию с сохранением данных. Хранить данные можно либо локально, либо в облачных сервисах. Сейчас сервисом поддерживается только сервис Google Диск, при авторизации этого сервиса для хранения данных можно сразу запросить доступ и к регистрационным данным пользователя в Google+. Таким образом регистрация и авторизация могут выполняться в одной функции и для пользователя это станет упрощением процедуры.

Выглядит конечно поярче, но у такой схемы появляются недостатки по сравнению с предыдущей, придется считать риски.

1. Сокращение списка доступных социальных сетей

Авторизоваться можно будет только через один сервис - Google+. Посчитаем возможные потери от невозможности пользователей регистрироваться в привычных сервисах, для этого возьмем нашу статистику регистраций из соцсетей:

Google+-66%

FB- 21%

VK-6%

Linkedin-4%

Итого 34% пользователей не смогли бы авторизоваться. Сколько из них не имеют аккаунта в G+? Ну пусть будет половина, это 17% и сколько из них не смогут специально завести профиль в G+? В основном проблемы могут возникнуть из Китая, но среди пользователей сервиса таких практически нет, т.е. есть хорошая вероятность, что мы не потеряем на этом посетителей.

2. Сокращение списка доступных сервисов облачного хранения

Процедуру отказа от поддержки остальных облачных сервисов хранения мы провели не так давно в рамках другого процесса изменений и жалоб не было.

3. Отказ пользователя от облачного хранения

Посетитель может воспользоваться возможностью хранения данных локально, и тогда он не будет авторизоваться в облаке. Для такого расклада мы пока оставили предыдущую процедуру регистрации при попытке локально открыть сохраненные данные. Для мотивации подключения облака настройки "по-умолчанию" для новых пользователей установлены для использования Google Диск.

В общем, все складывается не так плохо, можно вносить изменения в текущий процесс и анализировать успешность внесенных изменений.

Анализ изменений

Сразу после внедрения новой версии процедуры регистрации стала заметна положительная динамика улучшений показателей. Сейчас, воронка конверсии с даты внесения изменений выглядит следующим образом:

Коэффициент конвертации составляет 36,7% (был 2,5%)

С таким показателем можно работать дальше и начинать следующие итерации по улучшению конверсии посетителей в зарегистрированных пользователей.

0
В избр. Сохранено
Авторизуйтесь
Вход с паролем