Главное Авторские колонки Вакансии Вопросы
272 0 В избр. Сохранено
Авторизуйтесь
Вход с паролем

Кейс: Scientia potentia est. Зачем внедрять CRM в центр переподготовки?

Врачи регулярно проходят обучение. Конференции. Баллы НМО. Статей на эту тему много. А как устроить работу отдела продаж в центре повышения квалификации в CRM и даст ли это какие-то преимущества?
Мнение автора может не совпадать с мнением редакции

MedX.pro — система повышения квалификации медицинских работников с более чем 270 образовательными программами и 330 000 активными пользователями.

Компания выбрала S2 CRM на оснвое многочисленных положительных отзывов.

Какие задачи были сформулированы на встрече с экспертом:

  1. Организация ведения базы данных компаний и контактов
  2. Объединение потоков входящих клиентов и быстрая их обработка
  3. Ведение воронки продаж
  4. Подключение IP-телефонии
  5. Организация коммуникации с клиентами в мессенджерах
  6. Автоматическое создание и отправка договоров на основе шаблонов

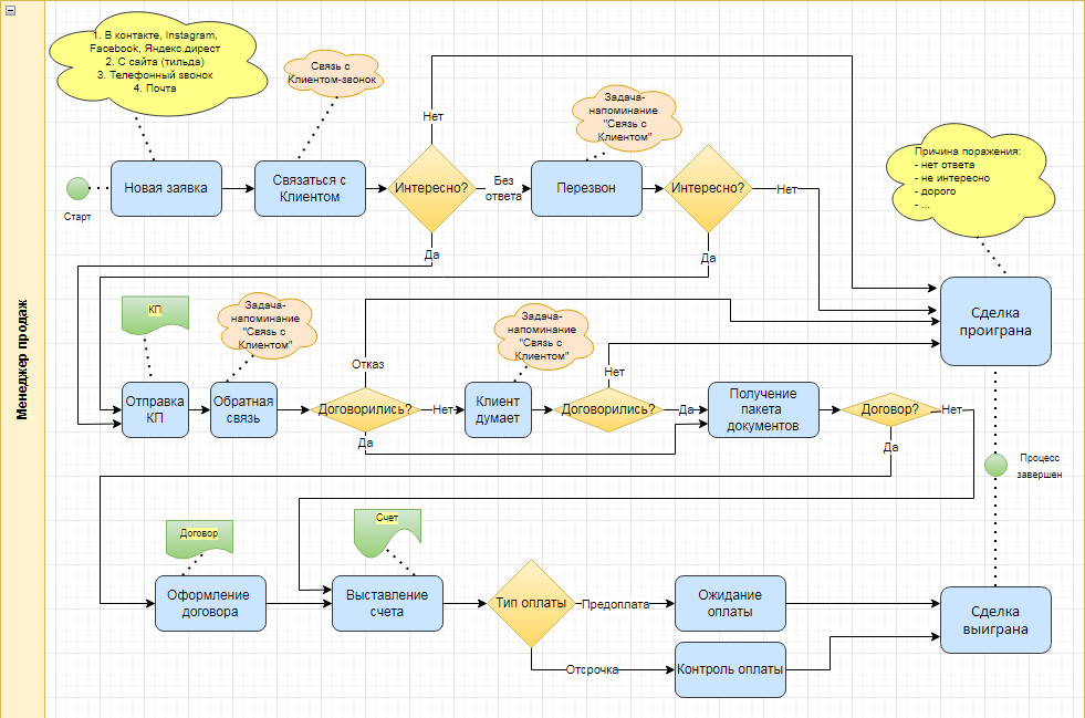
После встречи с нашим экспертом и клиентом наш бизнес-аналитик составил схему бизнес-процессов работы отдела продаж.


Схема бизнес-процессов отдела продаж

Как видно из схемы, в компании несколько источников получения заявок: социальные сети, яндекс. директ, электронная почта, телефонные звонки и сайт на тильде.

Исходя из опыта работы могу заявить, что в любом отделе продаж до 20 клиентов из 100 теряются из-за несистемной работы с источниками

Игорь Алексеев, кризисный руководитель отделов продаж

При обращении создается Заявка, содержащая контактные данные и тип источника, что жизненно необходимо для аналитики.

Руководитель отдела продаж, менеджеры и маркетологи могут в реальном времени отслеживать, какой источник наиболее эффективный по нескольким параметрам: конверсия, средний чек, среднее время от момента получения заявки до оплаты и т.д. Больше информации — больше возможностей для своевременного анализа и изменений.

Зачастую аналитика только по одному критерию, например, по конверсии — неэфективна. Так как конверсия может быть высокая, что хорошо, но средний чек — очень низкий. Менеджер по итогу тратит слишком много времени впустую

Игорь Алексеев, кризисный руководитель отделов продаж

При построении воронки продаж в системе было автоматизировано создание задач-напоминаний на ответственных менеджеров по связи с клиентом, так как одна из частых причин проигранных сделок, которые исправляет CRM-система: менеджер забывает своевременно позвонить клиенту.

В одной из компаний, где я работал, менеджер мог вспомнить о звонке клиенту спустя 2 месяца

Игорь Алексеев, кризисный руководитель отделов продаж

Автоматизировали создание коммерческих предложений, договоров и счетов на основе информации о клиенте и их последующую отправку. Как это технически реализовано?

В CRM ранее были загружены образцы договоров, в системе выбраны значения, которые будут браться из карточки клиента/компании (т.к. организация работает и с физическими, и с юридическими лицами), выбранный продукт и подставляться в шаблон. В результате на выходе получаем готовое коммерческое предложение, договор и счет.

Менеджер не только экономит несколько часов в неделю, избавляясь от рутинных процессов, но и практически застрахован от ошибок, описок и т.д.

Рутина — это то, что не любят делать менеджеры. С CRM они могут полностью фокусироваться на общении с клиентом

Игорь Алексеев, кризисный руководитель отделов продаж

Как итог: настроенная и слаженная работа отдела продаж в CRM-системе позволила исключить ошибки, увеличить скорость обработки заявок и...освободить несколько часов времени у менеджеров.

Протестировать S2 CRM и получить консультацию от наших экспертов всегда можно на нашем официальном сайте.

0
В избр. Сохранено
Авторизуйтесь
Вход с паролем