Главное Авторские колонки Вакансии Вопросы
😼
Выбор
редакции
2 054 0 В избр. Сохранено
Авторизуйтесь
Вход с паролем

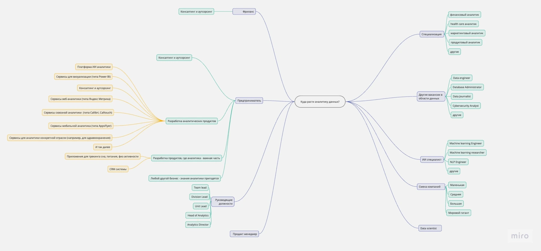
Куда расти аналитику данных и кем быть дальше?

Этот вопрос часто волнует не только тех, кто уже успел набраться опыта в аналитике данных, но и начинающих, ведь планировать карьеру и понимать свой дальнейший путь лучше заранее. Я набросала несколько популярных на мой взгляд направлений роста и рассмотрю каждое из них.
Мнение автора может не совпадать с мнением редакции

От автора телеграм-канала Аналитика и growth mind-set.


Data scientist (ученый по данным)

Многие data scientists начали свою карьеру именно в аналитике данных. И аналитик данных, и data scientist работают с данными, но делают это по-разному.

Аналитики данных обычно работают со структурированными данными для решения бизнес-задач, используя языки программирования SQL, R или Python, программное обеспечение для визуализации данных и статистический анализ.

Data scientists имеют дело как со структурированными, так и неструктурированными данными, используют более продвинутые методы обработки данных (например, машинное обучение). Эта роль обычно считается более продвинутой версией аналитика данных.

Разница в знаниях между Data analyst и Data scientist показана на картинке ниже. Кстати, в некоторых компаниях аналитики данных максимально приближены к data scientist, хотя зовутся аналитиками данных. Поэтому разница между Data analyst и Data scientist условная.

Специализация

Как аналитик данных, вы можете углублять свои знания в различных направлениях и отраслях, тем самым становясь более уникальным специалистом.

Вот только несколько направлений для примера:

  1. Маркетинговый аналитик анализирует данные о маркетинговых кампаниях, трафике и аудитории, чтобы оценить эффективность маркетинга и оптимизировать стратегии.
  2. Финансовый аналитик использует данные, чтобы помочь определить инвестиционные возможности, возможности получения дохода и снизить финансовые риски.
  3. Продуктовый аналитик анализирует данные, связанные с продуктом, чтобы определить, как улучшить его функциональность и пользовательский опыт.

Также можно углублять знания в конкретной отрасли:

  1. Health care analyst (аналитик в области здравоохранения) использует данные медицинских записей, отчетов о расходах и опросов пациентов, чтобы улучшить качество медицинской помощи.


На мой взгляд, переход от аналитика данных в data scientist или в бОльшую специализацию один из самых логичных и безболезненных, достигается путем постепенного дообучения. На выходите вы можете получить более сложные и интересные задачи и более высокую зарплату. Однако некоторым путь может показаться слишком скучным и простым.

Менеджмент

Еще один распространенный карьерный путь для аналитиков данных — руководящие должности. Вы можете начать с должности аналитика данных, а затем вырасти до аналитика старшего уровня, team lead или даже директора по аналитике.

Если вы заинтересованы в следовании по этому пути, следует сосредоточиться на развитии своих лидерских качеств наряду с навыками работы с данными. Чем дальше вы продвигаетесь по карьерной лестнице, тем меньше работаете руками и тем больше у вас ответственности за результаты команды/команд.

Часть аналитиков становятся product manager.

Продакт-менеджер (или, коротко, продакт) — это человек, который ведет продукт от разработки идеи до выпуска на рынок. Продуктом может быть приложение или отдельный его раздел, программное обеспечение, веб-сервис или даже девайс.

Главная работа продакт-менеджера — создать продукт, который будет интересен пользователям и заработает для компании прибыль. Аналитические навыки, которые вы приобрели, работая аналитиком данных, будут полезны при принятии обоснованных решений в развитии продукта.

Фриланс

Речь идет о том, что вы теперь не работаете на конкретную компанию, а работаете на себя (но без найма сотрудников). По такой схеме вы можете оказывать консалтинговые и аутсорсинговые услуги — делать аналитику для других компаний.

Насчет фриланса и предпринимательства в моем телеграм-канале Аналитика и growth mind-set по аналитике разгорелась дискуссия, вот только одно из сообщений:

Некоторое время назад я пробовала работать на фрилансе. Я считаю, что у меня достаточно сильные скиллы в маркетинге и продвижении, потому что уже в течении первого месяца я нашла первых клиентов с разных фриланс площадок и других российских и зарубежных источников (чаты, телеграм-каналы и прочее). Но проанализировав, поняла, что фриланс — это не то, в чем я хочу развиваться.

Во-первых, если вы хотите преуспеть во фрилансе, вы должны иметь опыть не только в аналитике, но и разбираться или как минимум иметь желание разобраться в маркетинге, а также уметь и любить коммуницировать с клиентом. Вот как раз последняя часть, когда твое дело держится на коммуникации с клиентом, мне не понравилась. Поняла, что больше привлекают бизнес-идеи, когда продажа совершается без общения с клиентом (пример — покупка функций в мобильном приложении).

Во-вторых, по мере работы насмотрелась на многие агентства, которые оказывают услуги малым и средним бизнесам — там денег нет и большинство из них просто выживают (здесь речь про РФ). Это связано с тем, что большинство компаний малого и среднего бизнеса также выживают, и аналитика — это одно из последних, на что они будут тратить деньги. Ну а крупным компаниям аналитика вряд ли нужна.

Отмечу, что это мое представление, основанное на моем опыте, не претендую на истину.

Предпринимательство

Предпринимателями становятся единицы, не каждый имеет желание и смелость им стать. Однако все равно затрону это направление, так как я регулярно делаю свои проекты и могу назвать их предпринимательскими.

А еще недавно я получила такой вопрос от подписчика:

Надо сказать, что при наличии предпринимательских навыков и аналитических скиллов можно делать любой бизнес — аналитические скиллы и тех навыки сильно помогут. Даже открывая кофейню, вы можете применить в ней свои аналитические знания и построить «твердый» бизнес, опирающийся на данные, а не на интуицию. Что безусловно будет преимуществом, так как малый бизнес редко использует аналитику (максимум подключит Яндекс Метрику, ито не будет использовать ее в полном объеме). И кстати, отсутствие аналитики часто и приводит к хаосу, потере денег и закрытию бизнеса.

Но если хочется делать связанное с аналитикой, то тут тоже может быть куча идей:

  1. Консалтинговое агентство (это такие же аналитические услуги, только вы нанимаете сотрудников)
  2. Разработка аналитических продуктов. Это могут быть платформы для визуализации как Power BI, для сквозной аналитики как Calltouch, для мобильной аналитики как Appsflyer и тп. В данном случае не обязательно разрабатывать сразу такое решение как Power BI, можно сконцентрироваться на решении аналитической проблемы в конкретной сфере/отрасли.
  3. Разработка продуктов, где аналитика — важная часть. Например, трекинговые приложения для сна, питания, физ активности. Или CRM система.

Конечно в случае разработки своего продукта понадобится много дополнительных знаний или найм сотрудников. Но если нанимать не хочется, рекомендую почитать книгу «Суперобучение» Скотта Янга, там есть известный пример человека, который в одиночку разработал игру, приобретя все нужные для этого знания. Игра, кстати, стала популярной.

Это только несколько примеров идей. Я практически ежедневно записываю для себя новую идею, они появляются обычно в процессе изучения нового.

От маленькой компании к Google

Смена компаний тоже может быть ростом (хотя и не всегда). Сначала вы работаете в маленькой компании, потом переходите в компанию побольше, затем в компанию-лидер, а далее работаете в компании-мировом гиганте (например, Google или Microsoft).

И такой путь все еще является популярным для многих аналитиков-карьеристов, когда работа в Google или в подобной компании считается пределом мечтаний.

ИИ специалисты и другие вакансии в области данных

Кроме аналитика данных есть много других профессий связанных с данными: Data engineer, Database Administrator, Data Journalist, Cybersecurity Analyst и т.д. Я не буду на них останавливаться, так как на мой взгляд такой переход редкость и обычно происходит в процессе работы, когда вы понимаете, что вот эта область вам более интересна.

Что касается перехода на должности, связанные с ИИ — Machine learning Engineer, Machine learning researcher, NLP Engineer и др. — то сейчас это то, что будет набирать обороты, так как сфера ИИ быстро развивается и предлагает более высокие зарплаты. Профессия Data scientist, кстати, также связана и с ИИ (так как использует машинное обучение и может работать в AI team), и с данными, просто я вынесла ее отдельно, как наиболее популярное направление.


Какой путь наилучший? Это можете определить только вы, исходя из критериев, которые вам важны.

Подписывайтесь на мой телеграм канал Аналитика и growth mind-set, там пишу больше про тренды аналитики данных, бесплатные курсы с сертификатами в области аналитики данных и другое.

0
В избр. Сохранено
Авторизуйтесь
Вход с паролем